Architecture Overview
This section provides insight into the framework's design, covering both the high-level components and the software-level interactions.
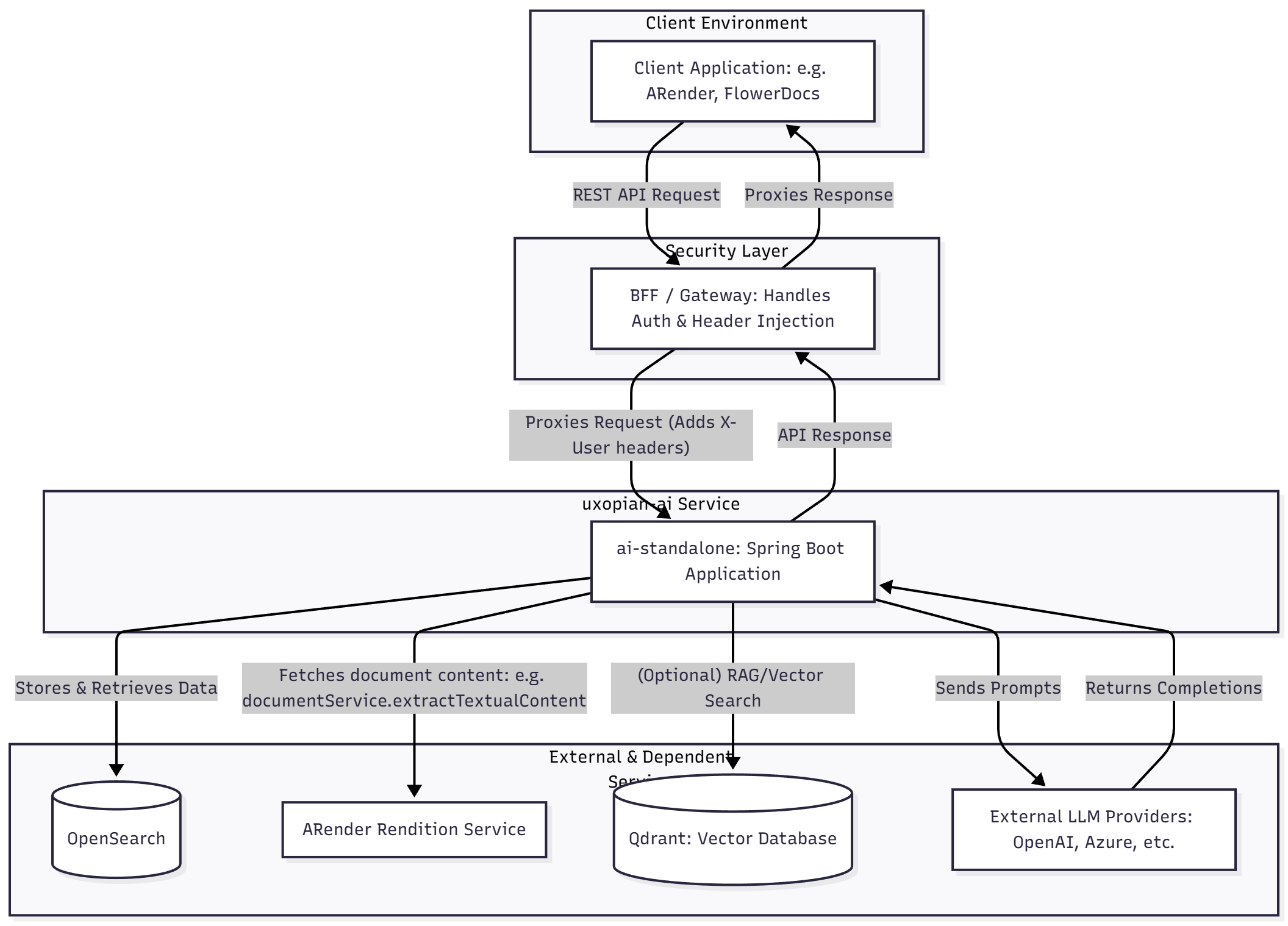
Component Architecture
This section provides insight into the framework's design, covering both the high-level components and the software-level interactions, specifically highlighting the security integration via the BFF pattern.
The uxopian-ai framework is designed as a backend microservice that sits behind a security gateway. It is composed of several key components working in concert.

Component Descriptions
Client Application User-facing application (e.g., ARender, FlowerDocs) that initiates requests. It never communicates directly with uxopian-ai.
BFF / Gateway (Security Layer) Entry point for all traffic. The Gateway is a standalone, independently deployed service built on Spring Cloud Gateway (reactive) with a pluggable auth provider system. Responsible for:
- Authenticating the user via a pluggable provider (OAuth2, JWT, LDAP, or the
DevProviderfor development) - Enriching requests with identity headers (
X-User-TenantId,X-User-Id,X-User-Roles,X-User-Token) - Enforcing role-based access control (e.g., admin-only paths)
- Proxying the request to the backend service
The Gateway processes each request through a filter pipeline: DefaultProviderHeaderFilter (route matching) → AuthFilter (authentication + header injection) → Spring Cloud Gateway (routing). See Security Model for the full pipeline details and provider reference.
uxopian-ai Service The core of the framework. This standalone Java application:
- Exposes the REST API (consumed by the BFF)
- Manages conversations and messages per Tenant ID
- Resolves Goals and Prompts via the templating engine
- Connects to external LLM providers using the
llm-clientsmodule
OpenSearch Primary data store for:
- Conversations
- Messages
- Prompts
- Goals
ARender Rendition Service External service used to fetch document content (e.g., extracting text).
Qdrant Optional vector database enabling RAG (Retrieval-Augmented Generation).
External LLM Providers Third-party services (OpenAI, Azure, etc.) handling natural language processing.
Software Architecture (Request Flow)
To understand how the components interact, here is the lifecycle of a typical API call: sending a message that triggers a Goal.
The request flow emphasizes the role of the BFF in establishing the security context before the service logic executes.
Sequence Diagram: Executing a Goal
Workflow Steps
-
Client Request Client sends a request to the BFF (e.g.,
POST /api/v1/requests) with a goal input such as"compare". -
Authentication & Injection The BFF authenticates, then injects
X-User-TenantId,X-User-Id, etc. -
Context Establishment uxopian-ai reads the headers to derive the security context.
-
Goal Resolution The service queries OpenSearch for Goals matching
"compare"in the tenant. -
Filter Evaluation SpEL filters narrow the choice to a specific
promptId(e.g.,"detailedComparison"). -
Prompt & Context Retrieval The Prompt definition and conversation history are loaded.
-
Template Rendering Thymeleaf produces the final LLM prompt, optionally pulling external content.
-
LLM Interaction The prompt is sent to the configured LLM provider.
-
Persistence User message and LLM response are saved in OpenSearch.
-
Response The final response is returned through the BFF to the client.
